Product Summary
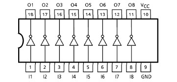
TD62381F is an 8ch low saturation sink driver.The TD62381F is comprised of eight NPN low saturation drivers. The TD62381F is specifically designed for multiplexed digit driving of eight digit common-cathode LED and also can be employed as a sink driver for multiplexed LED displays using with the The TD62381F at standard supply voltage, 5V. Applications of theTD62381 Finclude relay, hammer, lamp and LED display drivers.
Parametrics
TD62381F absolute maximum ratings: (1)Supply Voltage:7V; (2)Output Sustaining Voltage: 15V; (3)Output Current: 500mA/ch; (4)Input Voltage: 7V; (5)Input Current: 5mA; (6)Power Dissipation: P=1.47W; F=0.96W ; (7)Operating Temperature: -40-85 ℃; (8)Storage Temperature: - 55- 150℃.
Features
TD62381F features: (1)Low saturation output voltage: VQE (Sat) = 0.9V (Max.) @lout = 500mA; (2)Output rating 15V (Min.)/500mA (Max.); (3)Input compatible with TTL and 5V CMOS; (4)Low level active inputs; (5)Standard supply voltage; (6)Package type-P : DIP-18pin; (7)Package type-F : SOP-18pin.
Diagrams

| Image | Part No | Mfg | Description | ![]() |
Pricing (USD) |
Quantity | ||||
|---|---|---|---|---|---|---|---|---|---|---|
![]() |
![]() TD62381F |
![]() Other |
![]() |
![]() Data Sheet |
![]() Negotiable |
|
||||
![]() |
![]() TD62381FN |
![]() Other |
![]() |
![]() Data Sheet |
![]() Negotiable |
|
||||
(Hong Kong)









